近日,广东省教育厅发布了《广东省教育厅关于公布2017-2018年度全省职业院校技能大赛获奖名单的通知》(粤教职函〔2018〕84号 ),我校参赛团队再创佳绩,共荣获17个奖项,其中一等奖2项,二等奖3项,三等奖12项。
一年一度的全省职业院校技能大赛,它覆盖专业最广、参赛选手最多、竞赛最为激烈、社会影响最大,是一场对职业教育教学成果检验展示、对职业教育人才选拔激励、对职业教育教学改革引领示范的盛宴,也是集中展现职业院校师生风采的重要舞台。我校一直高度重视技能大赛,始终坚持以赛促教、赛教融合,坚持专业全覆盖、师生全参与,致力于培养学生的劳模精神和工匠精神。各系部认真组织赛事,经过层层选拔组建参赛团队,全体指导老师精心培训,将竞赛项目及内容融入专业课程教学,认真总结比赛经验,积极备战,参赛选手刻苦训练,沉着应战,奋勇拼搏,终取得优异的成绩。
“不经一番寒彻骨,哪得梅花扑鼻香”,本次大赛成绩的取得,是学校深化内涵建设,推进教育教学改革;深入产教融合,提升人才培养质量的重要成果,它充分体现了我校的办学理念。面对未来的挑战,我们将以此为契机,继续推进专业教育教学改革,营造“劳动光荣、技能宝贵、创造伟大”的氛围,弘扬劳模精神和工匠精神,推进产教深度融合,促进人才培养水平和质量迈上新台阶,不断提升我校的办学实力。
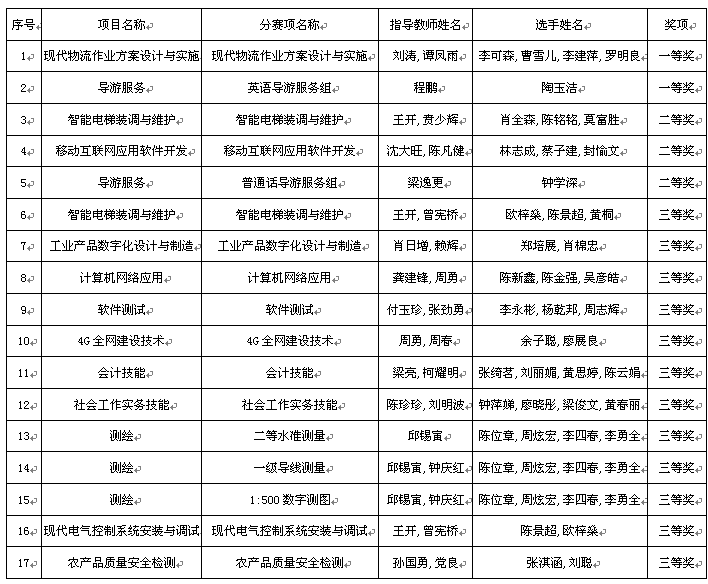
2018年我校参加全省职业院校技能大赛获奖情况

撰稿:谭余娟 审核:曾 萍 编辑:黎海翼 签发:莫明波